WAWF Government User Roles
WAWF includes the following Government User Roles:
1. WAWF Field Inspector, Inspector and Acceptor Roles
2. WAWF Cost Voucher Administrator, Reviewer and Approver Roles
3. WAWF Grant Approver Role
4. WAWF Local Processing Office (LPO) Reviewer and Local Processing Office (LPO) Roles
5. WAWF Payment Office (Pay) Role
6. WAWF Misc Pay Initiator Role
7. WAWF Government View Only Roles
WAWF also includes the following Government Property Transfer User Roles:
8. WAWF Government Property Shipper Role
9. WAWF Government Property Receiver Role
10. WAWF Government Property Transfer View Only Roles
WAWF also includes a Group Administrator Role for Government:
11. WAWF Government Group Administrator (GAM) Role
Government Quality and Acceptance Officials
Field Inspector: The Field Inspector Role is incorporated into the normal WAWF workflow process for the Navy Construction/Facilities Management Invoice.
The Field Inspector is permitted to perform the following:
- - a pre-inspection of documents
- - Place documents on hold
- - View documents and check their status
- - Recall documents you have worked on (if they have not been worked on further), make changes and resubmit them.
The Navy Construction/Facilities Management Invoice is referred to as NAVCON in the "type" column of the Inspection Folder and is accessed by the Invoice Number.
The Invoice Received Date in red indicates the document has a higher priority and should be worked first.
Inspector: The government inspector is responsible for the inspection of goods.
The Government Inspector uses WAWF to:
- - Electronically indicate that the goods or services have been inspected
- - Add the quantity received
- - Place documents on hold
- - View documents and check their status
- - Create Receiving Reports *
- - Correct and resubmit Receiving Reports you have submitted that have been rejected *
- - Void Receiving Reports you have submitted (in some cases) *
- - Recall documents you have submitted or worked on (if they have not been worked on further), make changes and resubmit them.
- - Receive e-mail notification of awaiting actions
- * These actions apply only to Inspectors who are authorized to create Receiving Reports.
In some cases, the Inspector may also serve as the Acceptor and indicate the goods or services have been accepted as Government property.
For contracts managed by DCMA, the Inspector is a DCMA Source Quality Assurance Representative (QAR). For Cost Vouchers, the Inspector is a Defense Contract Audit Agency (DCAA) Reviewer.
Acceptor: A government acceptor is responsible for the acceptance of goods and/or services on behalf of the government.
The Government Acceptor uses WAWF to:
- - Electronically accept the goods or services as government property
- - Digitally sign the Receiving Report for acceptance or rejection
- - Place documents on hold
- - View documents and check their status
- - Create Receiving Reports *
- - Create Misc Pay Documents
- - Correct and resubmit Receiving Reports you have submitted that have been rejected *
- - Void Receiving Reports you have submitted (in some cases) *
- - Recall documents you have submitted or worked on (if they have not been worked on further), make changes and resubmit them.
- - Receive e-mail notification of awaiting actions
- * These actions apply only to Acceptors who are authorized to create Receiving Reports.
In many cases the Inspector and Acceptor role is combined; the same person performs both roles.
Return to the TOP of the page
Cost Voucher Administrator, Reviewer and Approver Roles
Cost Voucher Administrator:The primary function of the Cost Voucher Administrator is to maintain amount and percent parameters for their agency that determine High Risk Cost Vouchers or meets the criteria for sampling.
The following is an overview of the Cost Voucher Administrator in WAWF:
- - A user can register for the "Cost Voucher Administrator" government role in WAWF.
- - The Location Code registered with must be a DCAA, DCMA, or ONR Location Code.
- - The user can only register one Location Code per Agency for the Cost Voucher Administrator role. Only one Cost Voucher Administrator can be activated per UserId. This will prevent the same user from logging in with a Cost Voucher Administrator role in more than one agency.
- - Once the user is activated by the GAM, the user is able to maintain all the amount and percent parameters for the agency they are registered for.
- - The WAWF System Administrator (SAM) may add the Cost Voucher Administrator role to a user, but are prohibited from activating the user.
- - The Cost Voucher Administrator role can only be activated by their WAWF Group Administrator (GAM). The GAM will be prohibited from activating the Cost Voucher Administrator if the user is already active as a Cost Voucher Administrator for another agency.
Cost Voucher Approver:The primary function of the DCAA Approver is to approve a non-final Cost Voucher for provisional payment.
The Cost Voucher Approver uses WAWF to:
- - Can open "In Process" vouchers and complete the entire review, approval, rejection, and cost adjustment process
- - Can modify the entries made by the Cost Voucher Reviewer
- - Can sign or reject a document
- - Recall Cost Vouchers you have approved (if the next workflow user has not taken action), make changes, and resubmit them
- - Correct a Cost Voucher that has been made available to you by the Pay Official
- When the Approver submits the voucher, the status will be "Approved" or "Rejected" depending upon the action taken.
- Note: If rejected, the Cost Voucher will reject back to the Vendor.
Cost Voucher Reviewer: The DCAA Reviewer can enter and adjust the SDNs and ACRNs on the document in accordance with the contract, then send it on to the Approver with a recommendation of approval or rejection.
The Cost Voucher Reviewer uses WAWF to:
- - Can open and work on a voucher of a "Submitted" status from the Review folder
- - Can enter data into adjustment fields and check appropriate checkboxes as needed
- - Has the ability to recommend approval or rejection of a document, but does NOT have the ability to sign or reject a document
- - Can recall a Cost Voucher that has been reviewed if the Approver has not acted on it
- - Can correct a Cost Voucher that has been made available to you by the Pay Official
- - Does NOT have the ability to recall a document from the Approver
- Note: When the Reviewer "submits" the voucher, the status will change to "In Process." The voucher will move to the Approver folder.
The Government Cost Voucher Reviewer and Approver uses WAWF to:
- - Digitally sign the voucher for approval or rejection
- - Pass the voucher on to the Pay Office for processing
- - Receive e-mail notification of awaiting actions
Return to the TOP of the page
Grant Approver Role
Grant Approver:The primary functions of the Grant Approver is to approve a Grant Voucher for payment, and approve a Non Procurement Instruments (NPI) Voucher for payment.
The Grant Approver reviews the Grant Vouchers and the Non Procurement Instruments (NPI) Vouchers that may fund university grants and research projects.
The Grant Approver uses WAWF to:
- - Can open "Submitted" and "Resubmitted" (Grant Vouchers and Non Procurement Instruments (NPI) Vouchers) and complete the entire review, approval or rejection process
- - Can modify the SDN, AAA, and ACRN entries made by the Grantee/Vendor/Initiator
- - Can enter the SDN, AAA, and ACRN entries if the Grantee/Vendor/Initiator has not already done so
- - Can approve, reject, and digitally sign the voucher
- Can reject the voucher back to the Grantee/Vendor/initiator so that it can be revised and resubmitted (or voided and re-created)
- Recall vouchers you have approved (if the Pay Office has not taken action), make changes, and resubmit them
- Recall vouchers that have been made available for recall to you by the Pay Official.
- Note: When the Approver submits the voucher, the status will be "Approved" or "Rejected" depending upon the action taken. If the document is forwarded directly to the EDI system, the approved voucher will have a status of "processed."
Return to the TOP of the page
Government Certifier - Local Processing Office (LPO)
LPO:The primary function of the Local Processing Office (LPO) within WAWF is to certify documents prior to their being forwarded to DFAS.
The LPO uses WAWF to:
- - Review the electronic versions of the contract, Invoice and Receiving Report
- - Electronically certify the documents to indicate they are ready for payment
- - Reject documents, if applicable
- - Place documents on hold
- - View documents and check their status
- - Enter the Long Line of Accounting (LLA) on invoices (Navy LPO)
- - Recall documents you have worked on (if the Payment Official has not taken action), make changes and resubmit them
- - Recall a suspended document that has been made available for recall to you by the Pay Official
- - Receive e-mail notification of awaiting actions
- Note: If rejected, the document will reject back to the Vendor.
- Note: When the LPO submits the document, the status will be "Certified" or "Rejected" depending upon the action taken.
The LPO may be assisted by an LPO Reviewer, who can review the document in accordance with the contract, then send it on to the LPO with a recommendation to certify or reject.
The LPO is not always involved in the process.
LPO Reviewer: The primary function of the Local Processing Office (LPO Reviewer) within WAWF is to certify documents prior to their being forwarded to DFAS.
The LPO Reviewer uses WAWF to:
- - Review documents for pre-certification
- - Recommend that the document be certified
- - Recommend that the document be rejected
- - Place documents on hold
- - View documents and check their status
- - Enter the Long Line of Accounting (LLA) on invoices (Navy LPO)
- Note: The LPO Reviewer is not able to recall a reviewed document from the History folders once the LPO has certified it.
- Note: When the Reviewer "submits" the document, the status will change to "Pre-certified." The document will move to the LPO's Certification folder.
Return to the TOP of the page
Government Payment Official
A payment official pays the vendor (compares the contract, the invoice and the government acceptance).
The Government Payer (who is a Payment Official under DFAS) uses WAWF to:
- - Electronically process the non-EDI documents to authorize payment through an electronic payment system
- - Review, accept, process, reject, or suspend documents
- - Review and process 824 reject notices
- - Reject improper invoices back to the Initiator
- - Review and change status from "Suspended" to Accepted
- - Place documents on hold
- - View documents and check their status
- - Recall documents you have taken action on, make changes, and then resubmit them
- - Recall documents that have been rejected by the payment system, and resubmit
- - Make documents available for recall to the previous Government user that had taken action on it
- - Receive e-mail notification of awaiting actions
- Note: In many cases, document information flows to a payment system via EDI (Electronic Data Interchange) before the documents reach the Payer. In these cases, the documents are not worked on by the Payer within WAWF.
Note: Sometimes the Payer is not involved in the process. If your company is authorized for EDI processing, WAWF sends the document directly to the electronic payment system via EDI.
Return to the TOP of the page
Misc Pay Initiator Role
The Misc Pay Initiator Role uses WAWF to:
- - View documents and check their status
- - Create Misc Pay Documents
- - Recall documents you have submitted or worked on (if they have not been worked on further), make changes and resubmit them.
- - Save Misc Pay Documents
- - Work on Rejected Misc Pay Documents
- - Work on CEFT Suspended Misc Pay Documents
- - Void Misc Pay Documents
The Misc Pay Initiator role allows a WAWF government user or government support contractor to initiate a Miscellaneous Pay claim (access request process remains same requiring 2875)
Access is limited to Misc Pay creation only
A link is provided to the Office/DoDAAC cross-walk to help facilitate the data entry requirements for the Misc Pay transaction, e.g., routing DoDAACs and AAI data
Return to the TOP of the page
Government View Only Roles
Other Government Officials involved in the receipts and acceptance process are authorized View Only Access to review documents necessary for them to perform their assigned duties.
There are multiple WAWF Government View Only roles:
- - Acceptor View Only
- - Cost Voucher Approver View Only
- - Field Inspector View Only
- - Government Ship To View Only
- - Grant Approver View Only
- - Inspector View Only
- - Issue By View Only
- - Local Processing Official View Only
- - Pay Official View Only
The Government View Only can only view Documents and Contract information in the WAWF system:
- - View documents
- - View EDA Contract Information
The Acceptor View Only has view only access to all documents where their registered DoDAAC matches the Acceptor Location Code on the document.
The Cost Voucher Approver View Only has view only access to all documents where their registered DoDAAC matches the Cost Voucher Approver Location Code on the document.
The Field Inspector View Only has view only access to all documents where their registered DoDAAC matches the Field Inspector Location Code on the document.
The Government Ship To View Only has view only access to all documents where their registered DoDAAC matches the Ship To Location Code on the document.
The Grant Approver View Only has view only access to all documents where their registered DoDAAC matches the Grant Approver Location Code on the document.
The Inspector View Only has view only access to all documents where their registered DoDAAC matches the Inspector Location Code on the document.
The Issue By View Only has view only access to all documents where their registered DoDAAC matches the Issue By Location Code on the document.
The Local Processing Official View Only has view only access to all documents where their registered DoDAAC matches the LPO Location Code on the document.
The Pay Official View Only has view only access to all documents where their registered DoDAAC matches the Pay Official Location Code on the document.
Return to the TOP of the page
Government Property Shipper Role
The primary function of the Property Shipper is to document the losing activity transfer of government-furnished equipment.
The Shipper releases possession and ships to another contractor, another contract, or to the Department of Defense.
The Property Shipper can perform four kinds of activities in the WAWF system:
- - Create Property Transfer documents
- - View documents
- - Recall documents
- - Void documents
The Government Property Shipper can create two "types" of Property Transfer Documents:
- - DoD to DoD
- - DoD to Contractor
Return to the TOP of the page
Government Property Receiver Role
The primary function of the Property Receiver is to document the gaining activity transfer of government-furnished equipment.
The Receiver receives all or any portion of a shipment and takes possession from another Government, another contract, or the Government. The Receiver digitally signs the Property document in WAWF.
The Property Receiver can perform three kinds of activities in the WAWF system:
- - Create Property Receipt documents
- - View, receive, partially receive, or reject documents
- - Put a "Submitted" document on hold
The Government Property Receiver can create two "types" of Property Receipts:
- - Receipt by Government from DoD
- - Receipt by Government from Contractor
Return to the TOP of the page
Government Property Transfer View Only Roles
Other Government Property Officials involved in the Property process are authorized View Only Access to review documents necessary for them to perform their assigned duties.
There are multiple WAWF View Only Government Property roles:
- - Property ACO View Only
- - Property PCO View Only
- - Government Program Manager View Only
- - Government Property Administrator View Only
- - Government Property Receiver View Only
- - Government Property Ship From View Only
- - Government Property Ship To View Only
- - Government Property Shipper View Only
The Property View Only can only view Property Documents and Contract information in the WAWF system:
- - View Property and RRR documents
- - View EDA Contract Information
The Property ACO View Only has view only access to all documents where their registered DoDAAC matches the Property ACO Location Code on the document.
The Property PCO View Only has view only access to all documents where their registered DoDAAC matches the Property PCO Location Code on the document.
The Government Program Manager View Only has view only access to all documents where their registered DoDAAC matches the Government Program Manager Location Code on the document.
The Government Property Administrator View Only has view only access to all documents where their registered DoDAAC matches the Government Property Administrator Location Code on the document.
The Government Property Receiver View Only has view only access to all documents where their registered DoDAAC matches the Property Receiver Location Code on the document.
The Government Property Ship From View Only has view only access to all documents where their registered DoDAAC matches the Property Ship From Location Code on the document.
The Government Property Ship To View Only has view only access to all documents where their registered CDoDAAC matches the Property Ship To Location Code on the document.
The Government Property Shipper View Only has view only access to all documents where their registered DoDAAC matches the Property Shipper Location Code on the document.
Return to the TOP of the page
Government Group Administrator (GAM) Role
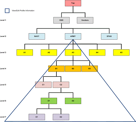
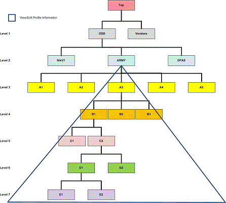
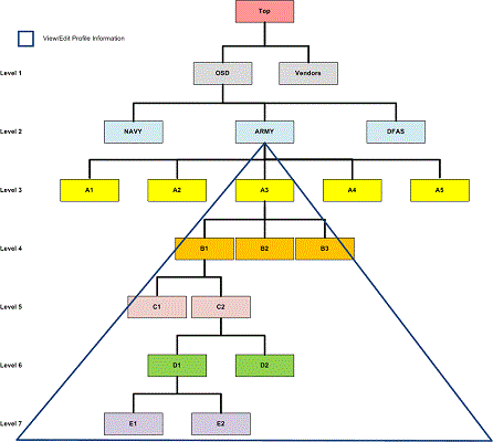
GAM: The users of WAWF are broken down into groups on seven levels. Each group is administered by one or more Group Administrators (GAM).
Group Structure In WAWF

The graphic provides a depiction of the general WAWF Group Structure. It portrays the WAWF Group Structure 7 levels deep.
Tiered Jurisdiction
- - The GAM can edit user profile information for two levels: their own level and the level below their level.
- - The GAM has view-only access to user information for all other levels below their current level.
Group Levels In WAWF

The graphic provides a depiction of the general WAWF Group Level Structure. It portrays what user profiles the GAM can edit, and what user profiles the GAM can view.
Multiple Roles
Typically, a GAM is appointed from among security-type individuals in an organization, but a GAM can also have the role of Inspector, Acceptor, Certifier, Vendor, or Pay Official depending upon organizational business practices.
The GAM has eight major administrative abilities in WAWF:
- - Manage Group Structure
- - Administer Location Codes
- - Look up group names and GAM information
- - View and edit User Profile Information
- - Activate (add) and deactivate users
- - Use Activation Reports
- - Reset user passwords
- - Reset certificates
Return to the TOP of the page