IUID Government User Roles
IUID includes the following Government User Roles:
1. IUID Inquiry Role
2. IUID Legacy Submitter Role
3. IUID General Purpose API Role
4. IUID Common Access API Role
IUID also includes a Group Administrator Role and a Help Administrator Role:
5. IUID Government Help Administrator (HAM) Role
6. IUID Government Group Administrator (GAM) Role
Inquiry
VIEW ONLY access to the IUID registry for uniformed military, DOD civilian employees, and DOD-sponsored Contractors.
The Inquiry user has two options on the menu: Queries and Reports.
Return to the TOP of the page
Legacy Submitter
Legacy submitters are those users who are providing data on legacy items. Users with this access are able to read all data. They have the ability to update any item record or sub-record. They are able to make corrections (for 60 days from submission date) only to those item records and sub-records that they entered using the Web interface.
The Legacy submitter can read all data including acquisition cost or acquisition value regardless of who entered it.
The Legacy User’s Main Menu contains the same options as the Contractor user plus an option for Reports.
Return to the TOP of the page
General Purpose API
This access allows users to create a system interface with the IUID Registry which will allow them to query all data.
Common Access API
This access allows users to create a system to system interface with the IUID Registry which will allow them to query specific data in the IUID Registry (verification, validation, retrieval).
Return to the TOP of the page
IUID Help Administrator (HAM) Role
IUD HAM has the capabilities of the Legacy Submitters and IUID Group Administrators, specifically:
- - Administer all IUID users and all IUID Groups
- - Add new IUID records
- - Update all existing IUID records
- - Correct all existing IUID records
- - Query all IUID records
- - Run all Reports for IUID records
Return to the TOP of the page
Government Group Administrator (GAM) Role
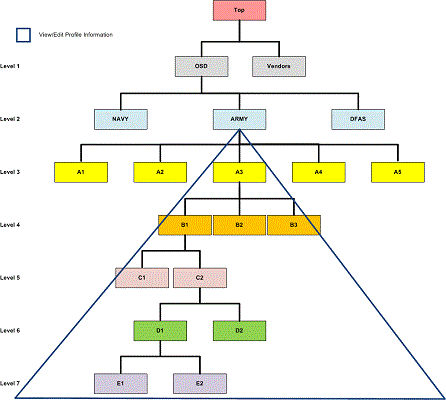
The users of IUID Registry are broken down into groups on seven levels. Each group is administered by one or more Group Administrators (GAM).
Group Structure In IUID

The graphic provides a depiction of the general IUID Group Structure. It portrays the WAWF Group Structure 7 levels deep.
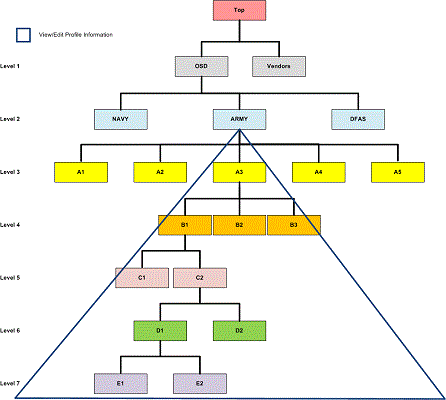
Tiered Jurisdiction
- - The GAM can edit user profile information for two levels: their own level and the level below their level.
- - The GAM has view-only access to user information for all other levels below their current level.
Group Levels In IUID

The graphic provides a depiction of the general IUID Group Level Structure. It portrays what user profiles the GAM can edit, and what user profiles the GAM can view.
Multiple Roles
Typically, a GAM is appointed from among security-type individuals in an organization, but a GAM can also have another government role of Inquiry or Legacy Submitter depending upon organizational business practices.
The GAM has eight major administrative abilities in IUID:
- - Manage Group Structure
- - Administer Location Codes
- - Look up group names and GAM information
- - View and edit User Profile Information
- - Activate (add) and deactivate users
- - Use Activation Reports
- - Reset user passwords
- - Reset certificates
Return to the TOP of the page